抖音带货真的能赚到钱吗,操作方法分享
抖音是现在很火的平台,不得不说,赚钱的人有,只是没有想象的那么多,因为做的人实在是太多了。抖音直播是一个没有门槛的方式,只要做下实名认证就能开始直播,每个人都能做。那抖音带货真的能赚到钱吗?答案是肯定的,既然大家争先恐后的加入,确实是看到一些人赚到钱了。

抖音带货能赚钱吗
一定有人会想,抖音带货真的能不能赚钱?平时在看抖音直播时,会发现很多带货主播,人气很高,带货两也很高。从2019年开始,抖音就火得一塌糊涂,但变现模式还不清晰。2020年,由于疫情原因,线下门店关闭了一波又一波。抖音直播带货,成为越来越多的抖音用户变现模式的一种选择,这也对个人带货能力提出了新的挑战。
根据2020年的数据统计,抖音平台的变现额度已经超过100亿。而随着巨量鲁班的普及与巨量千川的测试投放,我们可以预见字节跳动,也就是抖音的母公司,在整体战略的重心上是偏商业化的。
赚钱操作方法分享
1、确定自己的直播间风格
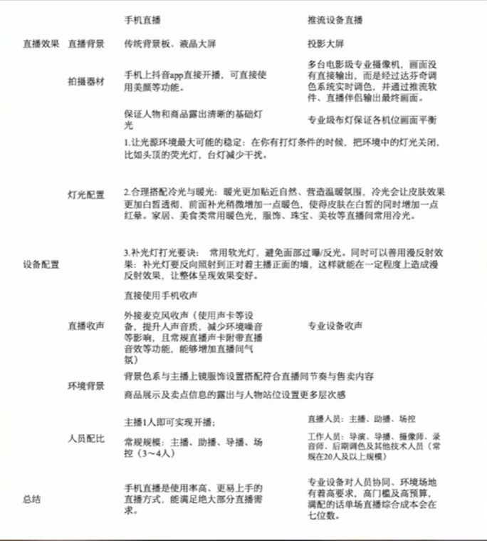
售卖场景化很重要,根据配置设备的不同,为大家整理出了两种直播方式的搭建配置,可在下图中查看

除此之外,直播间内灯光与色彩的配合也是十分重要的,例如:服饰美妆类的直播,更建议使用白光接近自然光的色温,利于在镜头前展示服装和化妆品护肤品等产品的展示状态,减少色差,而美食家居类更建议使用暖光食物,可以衬托起来更可口,家居家纺更温馨
2、选择一个合适的开播时间,制定合适的流量策略
通常呢较为常见的开播时间为晚6点到晚9点,开播时需要一段时间的人气积累,在之后的30分钟到1小时后呢有机会达到直播间内的流量高峰,因为常见的直播带货的平均时长为5小时,所以呢直播间内流量不会一直保持在较高的位置,做好合理的流量策略就非常重要
例如:开播前的预热、视频直播中的广告引流、互动抽奖、嘉宾空降等,这些方式都可以实现直播间的流量引入,以及当直播间内流量减弱的时候,达到重新吸引并聚集观众注意力的效果
3、做好直播节奏把控,保证用户的参与感
一个优质的策划直播脚本,直播间中时时刻刻都会有用户进出,为了快速让用户了解到直播间内的价值和内容,在进行直播脚本策划的时候,我们可以把整场的直播拆成多个小的时间间单元让每个单元中的内容都能够独立成块,用来降低用户的理解成本。
例如下图就是一个可以参考的标准

直播脚本,还要注意的是完成直播后复盘这个环节可是十分重要的,主要的复盘流程呢包含且不限于以下维度,本场直播是否存在重大事故,团队配合情况如何?
数据方面,直播间内的销售额,粉丝的增长与流失,观众的停留时间,粉丝与非粉丝群体的观看占比,点赞及评论的互动率情况等等。
免责申明:本文部分内容来自网络,不代表本站观点,请自行判断真实性。若本文侵犯到您的权益,发送凭证至本站邮箱,一经查实将立刻删除。
